Über uns



Das
AzubiWerk München

Wer sind wir?

 

Der Anfang: Ende 2020 starteten die konzeptionellen Arbeiten am AzubiWerk München. Im November 2021 beschloss der Münchner Stadtrat mit dem Grundsatzbeschluss die Grundlagen für unseren Start. Im Mai 2022 folgte der Realisierungsbeschluss, in dem schon sehr viel festgehalten ist, wie wir konkret arbeiten wollen. Und im Oktober 2022 wurde der Verein gegründet.

 

Der Auftrag: Die Stadt München hat gemeinsam mit dem Kreisjugendring München-Stadt und der DGB-Jugend München ein Auszubildendenwerk für München gegründet mit dem Ziel, die Lebens-, Ausbildungs- und Wohnbedingungen Auszubildender in München dauerhaft zu verbessern.  Die wichtigste Aufgabe des AzubiWerk München ist die Schaffung und Bereitstellung von bezahlbarem Wohnraum. Wir machen dies in Kooperation mit der städtischen Wohnungsbaugesellschaft. Es soll die bestehenden Angebote der Beratung und Unterstützung Auszubildender in München weiter vernetzen und den Anliegen Auszubildender zusätzliches Gewicht verleihen.

 

Für wen sind wir da: Das AzubiWerk München richtet sich an volljährige Auszubildende in der dualen Berufsausbildung mit Ausbildungsort im Stadtgebiet München, Schüler*innen an den Münchner Berufsfachschulen sowie den Fach-, Techniker- und Meisterschulen und Fachakademien.

 

Die ersten Projekte: Beschlossen wurde das erste Pilotprojekt am Innsbrucker Ring schon 2013, 2019 konnten die ersten Auszubildenden die 91 Apartments beziehen. Durch dieses Projekt konnten wir viel ausprobieren und viel lernen. 2023 im Sommer konnten wir den Hanns-Seidel-Platz beziehen – das größte Haus mit 221 Apartments. Und zum ersten Mal konnten sich Azubis direkt ohne ihre Arbeitgeber*innen bewerben. Wir arbeiten aktuell an vielen weiteren Projekten, denn das Ziel sind 1000 Wohnungen für Azubis in München.

Unser Team im AzubiWerk München

Angelina Harutunian

Leitung Strategie und Verwaltung

Jessica Eidenschink

Social Media und Office Management

Linus Harutunian

Geschäftsstelle

Katharina Hartmann

Leitung Pädagogik und Mitbestimmung

Daniel Gögelein

Mitbestimmungsmanagement

Laura Wanninger

Sozialberatung und Freizeit

Unser Vorstand

Vorsitz

Simone Burger

Stadträtin SPD/Volt Fraktion
Stellv. Vorsitzender

Anno Dietz

Sozialreferat
Stellv. Vorsitzende

Natascha Almer

DGB-Jugend München
Mitglieder im Vorstand

Doris Tatschke

Referat für Stadtplanung und Bauordnung

Robert Hanslmaier

Referat für Arbeit und Wirtschaft

Dr. Jürgen Wurst

Personal- und Organisationsreferat

Franziska Messerschmidt

Referat für Bildung und Sport

Clara Nitsche

Stadträtin Die Grünen – Rosa Liste

Alexandra Gaßmann

Stadträtin CSU mit FREIE WÄHLER

Christopher Jones

Kreisjugendring München-Stadt

Patricia Fehrmann

GJAV LHM

Kristofer Herbers

DGB-Jugend München

Magdalena Wesselly

Haussprecherin Hanns-Seidel-Platz

Unser Beirat

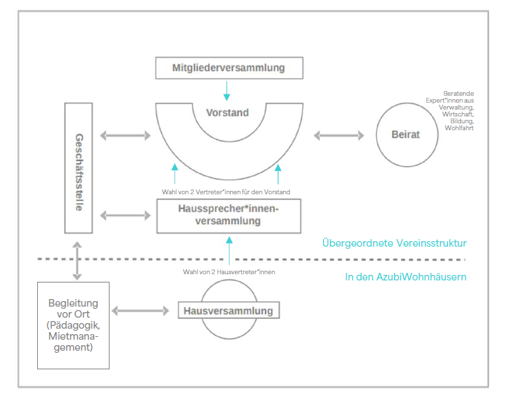
Das AzubiWerk München hat das Ziel, schon bestehende Beratungs- und Unterstützungsangebote für Auszubildende besser zu vernetzen und auszubauen. Bereits bei der Erarbeitung der Grundlagen für die Arbeit des AzubiWerk München ist es gelungen über 70 Vertreter*innen der beteiligten Referate der Landeshauptstadt München, der Interessensvertretungen Auszubildender und freier Träger von Angeboten für Auszubildende einzubeziehen.

 

Ziel ist es, den Anliegen Auszubildender zusätzliches Gewicht zu verleihen. An diese erfolgreiche Zusammenarbeit knüpft das AzubiWerk München mit der Einrichtung eines Beirats an, der unter dem Vorsitz der dritten Bürgermeisterin Verena Dietl tagt.

Wie kann ich mitbestimmen?

Mitbestimmung der Azubis ist uns wichtig! 

 

Die Auszubildenden werden daher an der Gestaltung ihres unmittelbaren Wohnumfeldes im Rahmen lokaler Mitbestimmung mit einbezogen. Auch bei der Ausgestaltung der Tätigkeit des AzubiWerk München sollen sich Interessenvertretungen der Auszubildenden und gewählte Vertreter*innen der Auszubildenden aus den verschiedenen Einrichtungen des AzubiWerk beteiligen – das ist auch fest verankert in der Satzung des AzubiWerk. Damit ist eine unmittelbare Beteiligung der Auszubildenden sichergestellt.

Auf regelmäßig stattfindenden Hausdialogen werden die Bewohner*innen der jeweiligen Einrichtung über die Tätigkeit des AzubiWerk informiert, anstehende Entscheidungen für die Ausgestaltung des jeweiligen Wohnumfeldes getroffen und jeweils zwei Haussprecher*innen gewählt. Die Haussprecher*innen vertreten die Belange der jeweiligen Einrichtung gegenüber dem AzubiWerk und sind durch zwei gewählte Vertreter*innen mit Stimmrecht im Vorstand des AzubiWerk vertreten.